Product Summary
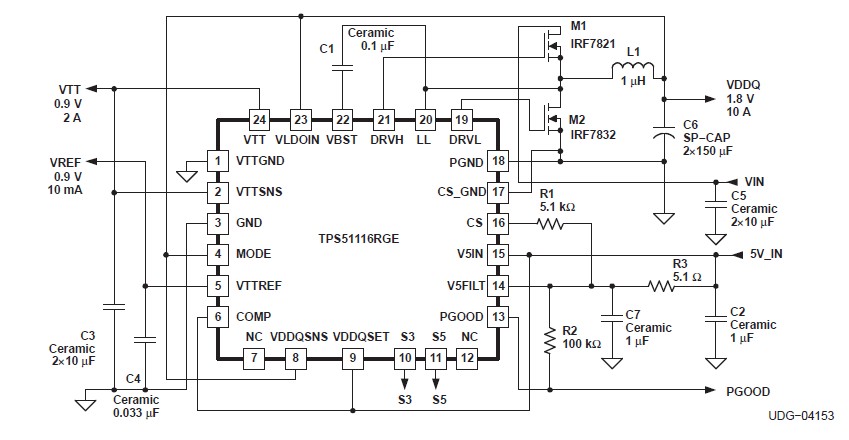
The TPS51116PWPR is a complete ddr, ddr2 and ddr3 memory power solution synchronous buck controller. The TPS51116PWPR provides a complete power supply for DDR/SSTL2, DDR2/SSTL18, and DDR3 memory systems. The TPS51116PWPR integrates a synchronous buck controller with a 3A sink/source tracking linear regulator and buffered low noise reference. The TPS51116PWPR offers the lowest total solution cost in systems where space is at a premium. The TPS51116PWPR synchronous controller runs fixed 400kHz pseudo-constant frequency PWM with an adaptive on-time control that can be configured in D CAPTM Mode for ease of use and fastest transient response or in current mode to support ceramic output capacitors.
Parametrics
TPS51116PWPR absolute maximum ratings of GL850A are (1)VOUT Output voltage range DRVH: -1.0 to 36V; (2)VOUT Output voltage range LL: -1.0 to 30V; (3)VIN Input voltage range VBST: -0.3 to 36V; (4)VIN Input voltage range VBST wrt LL: -0.3 to 6V; (5)TA Operating ambient temperature range: -40 to 85°C; (6)Tstg Storage temperature: -55 to 150°C.
Features
TPS51116PWPR features: (1)Synchronous Buck Controller (VDDQ): Wide-Input Voltage Range: 3.0-V to 28-V, Supports Soft-Off in S4/S5 States, Equipped with Powergood, Overvoltage Protection and Undervoltage Protection; (2)3-A LDO (VTT), Buffered Reference (VREF): Capable to Sink and Source 3 A, Buffered Low Noise 10-mA VREF Output, Accuracy 20 mV for both VREF and VTT, Thermal Shutdown.
Diagrams

| Image | Part No | Mfg | Description | ![]() |
Pricing (USD) |
Quantity | ||||||||||||
|---|---|---|---|---|---|---|---|---|---|---|---|---|---|---|---|---|---|---|
![]() |
![]() TPS51116PWPR |
![]() Texas Instruments |
![]() DC/DC Switching Controllers DDR2 SWITCHER AND LDO |
![]() Data Sheet |
![]()
|
|
||||||||||||
![]() |
![]() TPS51116PWPRG4 |
![]() Texas Instruments |
![]() DC/DC Switching Controllers DDR2 SWITCHER AND LDO |
![]() Data Sheet |
![]()
|
|
||||||||||||
(Hong Kong)









