Product Summary
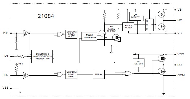
The IRS21084PBF is a high voltage, high speed power MOSFET and IGBT driver with dependent high- and low-side referenced output channels. Proprietary HVIC and latch immune CMOS technologies enable ruggedized monolithic construction. The logic input of the IRS21084PBF is compatible with standard CMOS or LSTTL output, down to 3.3 V logic. The output drivers feature a high pulse current buffer stage designed for minimum driver cross-conduction. The floating channel can be used to drive an N-channel power MOSFET or IGBT in the high-side configuration which operates up to 600 V.
Parametrics
IRS21084PBF absolute maximum ratings: (1)VB High-side floating absolute voltage: -0.3 to 625V; (2)VS High-side floating supply offset voltage: VB - 25 to VB + 0.3V; (3)VHO High-side floating output voltage VS: - 0.3 to VB + 0.3V; (4)VCC Low-side and logic fixed supply voltage: -0.3 to 25V; (5)VLO Low-side output voltage: -0.3 to VCC + 0.3V; (6)DT Programmable deadtime pin voltage (IRS21084 only): V SS- 0.3 to VCC + 0.3V; (7)VIN Logic input voltage (HIN &): VSS - 0.3 to VCC + 0.3V; (8)VSS Logic ground (IRS21084 only ): VCC - 25 to VCC + 0.3V; (9)TL Lead temperature (soldering, 10 seconds): 300℃; (10)PD Package power dissipation @ TA ≤ +25℃: 1W; (11)IQCC Quiescent VCC supply current: 0.4 to 1.6 mA.
Features
IRS21084PBF features: (1)Floating channel designed for bootstrap operation; (2)Fully operational to +600 V; (3)Tolerant to negative transient voltage, dV/dt immune; (4)Gate drive supply range from 10 V to 20 V; (5)Undervoltage lockout for both channels; (6)3.3 V, 5 V, and 15 V input logic compatible; (7)Cross-conduction prevention logic; (8)Matched propagation delay for both channels; (9)High-side output in phase with HIN input; (10)Low-side output out of phase with input; (11)Logic and power ground +/- 5 V offset; (12)Internal 540 ns deadtime, and programmable up to 5 μs with one external RDT resistor (IRS21084); (13)Lower di/dt gate driver for better noise immunity.
Diagrams

| Image | Part No | Mfg | Description | ![]() |
Pricing (USD) |
Quantity | ||||||||||||
|---|---|---|---|---|---|---|---|---|---|---|---|---|---|---|---|---|---|---|
![]() |
![]() IRS21084PBF |
![]() International Rectifier |
![]() Power Driver ICs Hlf Brdg Drvr Sft Trn On 540-5000ns |
![]() Data Sheet |
![]()
|
|
||||||||||||
| Image | Part No | Mfg | Description | ![]() |
Pricing (USD) |
Quantity | ||||||||||||
![]() |
![]() IRS2001(S)PbF |
![]() Other |
![]() |
![]() Data Sheet |
![]() Negotiable |
|
||||||||||||
![]() |
![]() IRS2001MPBF |
![]() International Rectifier |
![]() Power Driver ICs |
![]() Data Sheet |
![]()
|
|
||||||||||||
![]() |
![]() IRS2001MTRPBF |
![]() International Rectifier |
![]() Power Driver ICs Hi&Lw Sd Drvr |
![]() Data Sheet |
![]()
|
|
||||||||||||
![]() |
![]() IRS2001PBF |
![]() International Rectifier |
![]() Power Driver ICs Hi&Lw Sd Drvr |
![]() Data Sheet |
![]()
|
|
||||||||||||
![]() |
![]() IRS2001SPBF |
![]() International Rectifier |
![]() Power Driver ICs |
![]() Data Sheet |
![]()
|
|
||||||||||||
![]() |
![]() IRS2001STRPBF |
![]() International Rectifier |
![]() Power Driver ICs Hi&Lw Sd Drvr |
![]() Data Sheet |
![]()
|
|
||||||||||||
(Hong Kong)










