Product Summary
The IS24C64A-2ZLI-TR is an electrically erasable PROM device that use the standard 2 wire interface for communications. The IS24C64A-2ZLI-TR contains a memory array of 32Kbits (4K x 8) and 64K bits (8K x 8), respectively. The IS24C64A-2ZLI-TR is organized into 32 byte pages for page write mode. The IS24C64A-2ZLI-TR operates in a wide voltage range of 1.8V to 5.5V to be compatible with most application voltages. ISSI designed this device family to be a practical, low power 2 wire EEPROM solution. The IS24C64A-2ZLI-TR is available in 8 pin PDIP, 8 pin; (12)SOIC, 8 pin TSSOP, and 8 pin MSOP packages.
Parametrics
IS24C64A-2ZLI-TR absolute maximum ratings: (1)VS Supply Voltage: -0.5 to +6.5 V; (2)VP Voltage on Any Pin: -0.5 to Vcc + 0.5 V; (3)TBIAS Temperature Under Bias: -55 to +125 °C; (4)TSTG Storage Temperature: -65 to +150 °C; (5)IOUT Output Current: 5 mA.
Features
IS24C64A-2ZLI-TR features: (1) Sequential Read Feature; (2) Filtered Inputs for Noise Suppression; (3) Self time write cycle with auto clear 5 ms max.@ 2.5V; (4) 32 Byte Page Write Buffer; (5) High Reliability: ndurance: 1,000,000 Cycles, ata Retention: 100 Years; (6) Automotive and Industrial temperature ranges; (7) 8-pin PDIP, 8-pin SOIC, 8-pin TSSOP, and 8-pin MSOP packages; (8) Lead-free Available.
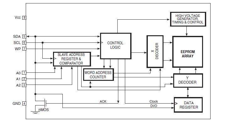
Diagrams

| Image | Part No | Mfg | Description | ![]() |
Pricing (USD) |
Quantity | ||||
|---|---|---|---|---|---|---|---|---|---|---|
![]() |
![]() IS24C64A-2ZLI-TR |
![]() ISSI |
![]() EEPROM 1.8V 64Kb Industrial Temp |
![]() Data Sheet |
![]() Negotiable |
|
||||
| Image | Part No | Mfg | Description | ![]() |
Pricing (USD) |
Quantity | ||||
![]() |
![]() IS24C01 |
![]() Other |
![]() |
![]() Data Sheet |
![]() Negotiable |
|
||||
![]() |
![]() IS24C01-2G |
![]() ISSI |
![]() EEPROM 1.8V 1Kb |
![]() Data Sheet |
![]() Negotiable |
|
||||
![]() |
![]() IS24C01-2GI |
![]() ISSI |
![]() EEPROM 1.8V 1Kb Industrial Temp |
![]() Data Sheet |
![]() Negotiable |
|
||||
![]() |
![]() IS24C01-2GI-TR |
![]() ISSI |
![]() EEPROM 1.8V 1Kb Industrial Temp |
![]() Data Sheet |
![]() Negotiable |
|
||||
![]() |
![]() IS24C01-2GLI |
![]() ISSI |
![]() EEPROM 1.8V 1Kb Industrial Temp |
![]() Data Sheet |
![]() Negotiable |
|
||||
![]() |
![]() IS24C01-2GLI-TR |
![]() ISSI |
![]() EEPROM 1.8V 1Kb Industrial Temp |
![]() Data Sheet |
![]() Negotiable |
|
||||
(Hong Kong)










